首页
公司概况
›
新闻中心
›
产品案例
›
招标公告
招贤纳士
›
联系我们
企业邮箱登录
‹
返回
公司概况
公司简介
精英团队
组织架构
企业理念
服务网络
党建园地
新闻中心
新闻资讯
公司动态
法律法规
产品案例
产品构架
经典案例
●
工程全过程咨询
●
工程造价咨询
●
工程监理
●
工程招标代理
●
工程咨询
招标信息
招贤纳士
人才理念
招聘信息
首页
公司概况
公司简介
精英团队
组织架构
企业理念
服务网络
党建园地
新闻中心
新闻资讯
公司动态
法律法规
产品案例
产品构架
经典案例
招标公告
招贤纳士
人才理念
招聘信息
联系我们
企业邮箱登录
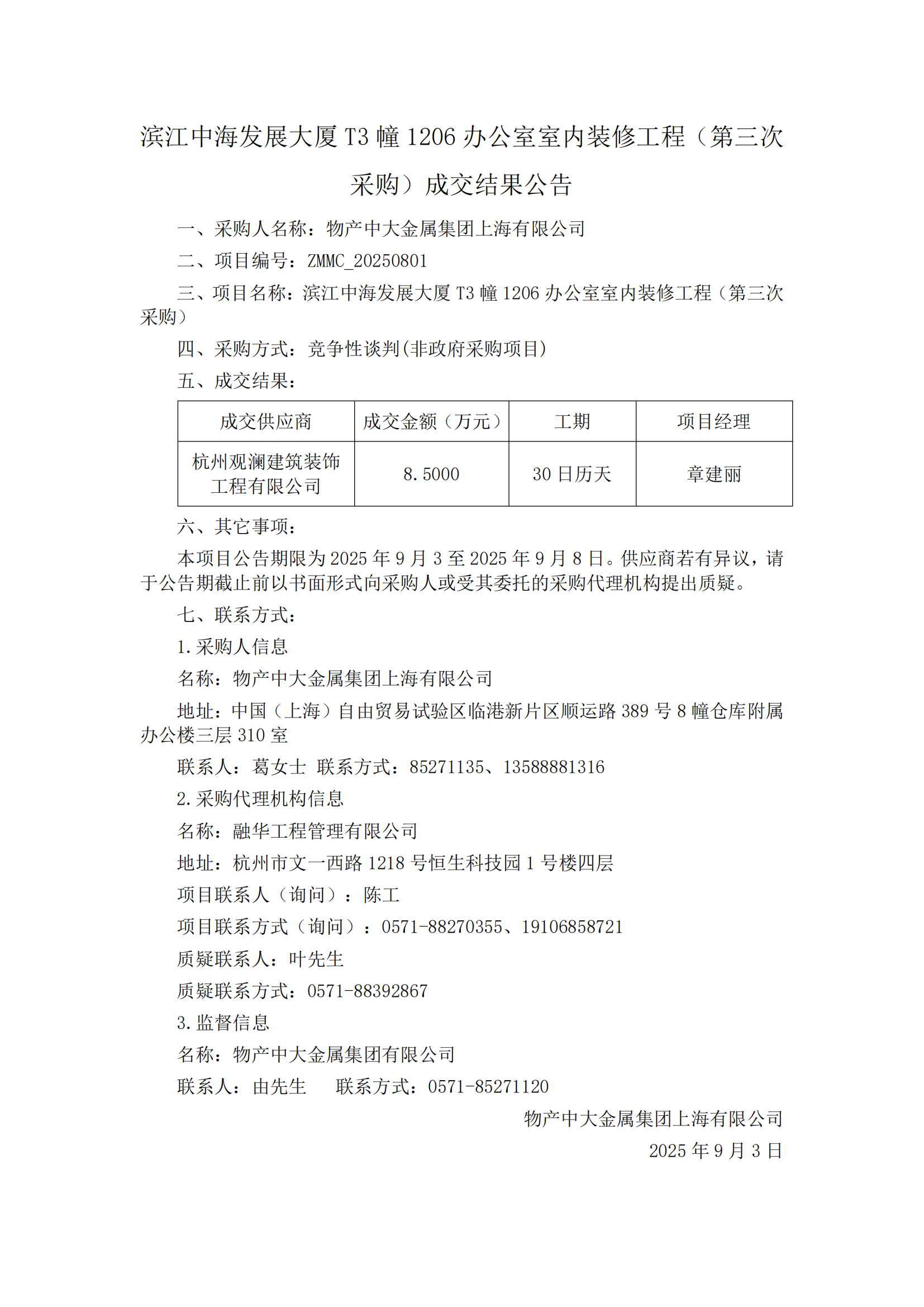
招标公告
浏览数:496 发布时间:2025-09-03
滨江中海发展大厦T3幢1206办公室室内装修工程(第三次采购)成交结果公告